English
中文
Home
About Us
News
Product Center
HR
Contact Us
Location :
Home
>
About Us
> Company Structure
About Us
About Us
Company Culture
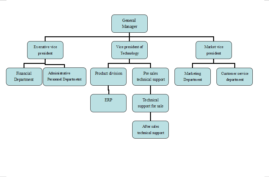
Company Structure
Development Path
Show
Hide
Online Service